メインコンテンツまでスキップ
デジらく採点2クラウド サポートサイト
ユーザーガイド
アップデート情報
デジらく採点2クラウド
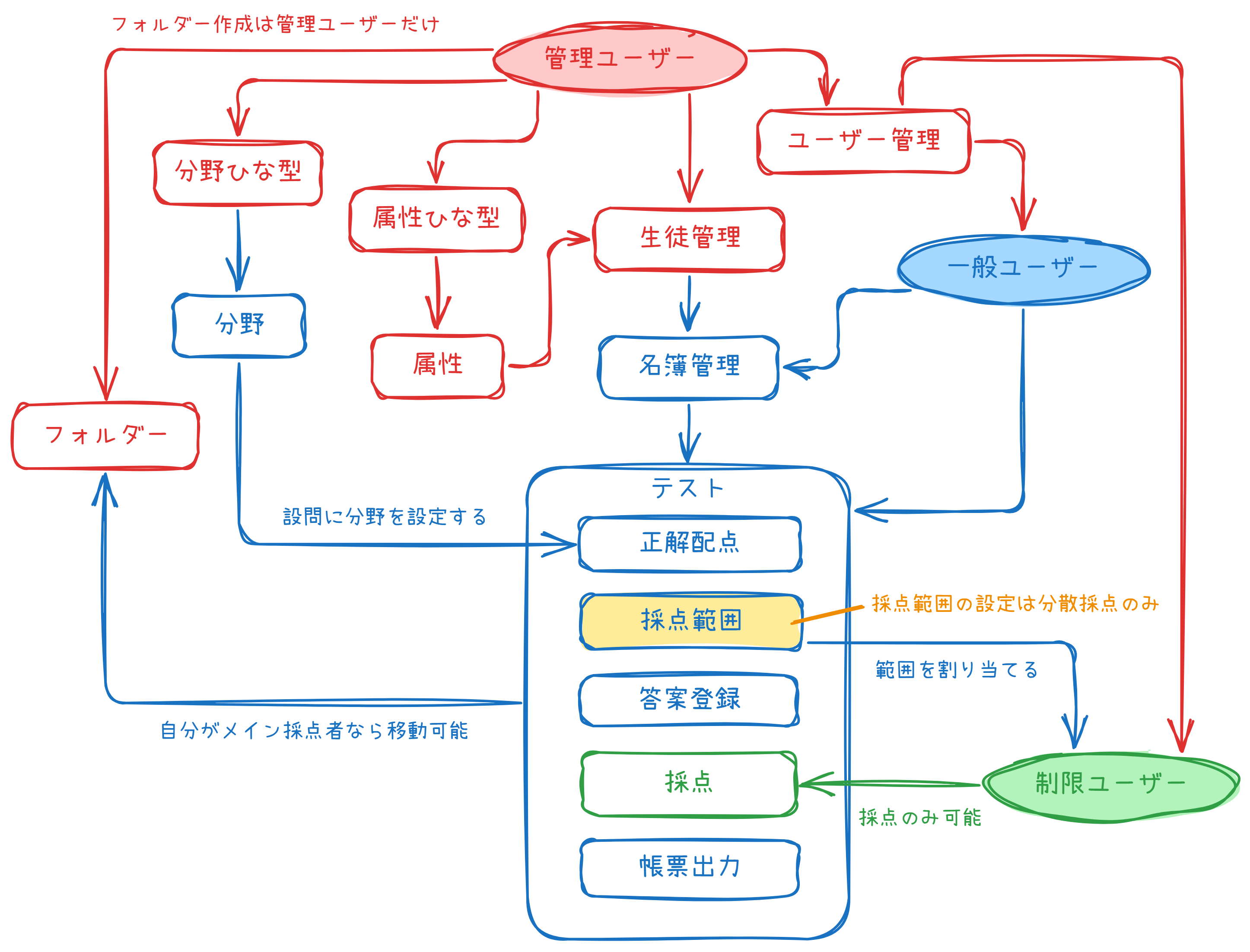
初期設定から帳票出力までの流れ
初期設定から帳票出力までの流れ
以下が基本的な作業の流れです。本ガイドでは、これらの詳細を解説しています。
前へ
推奨環境
次へ
基本編